Как увеличить продажи пластиковых окон и балконов в 2021 году с помощью чат-бота? Александр Бакалов предложил заказчику НЕ использовать стандартные квизы и формы сбора заявок. А сделать чат-бот в платформе BotHelp, так как они работают гораздо эффективнее. Чат-боты позволяют работать с каждым человеком, который зашел в воронку. Например, если человек не оставил сразу номер телефон для замера, его можно прогреть через переписку, уведомить об акции и других специальных предложениях, стимулирующих к покупке именно в данной компании. Реклама полностью окупилась, заказчик доволен полученными заявками и продажами. А ведь еще не все возможности BotHelp были использованы! Читайте самый подробный кейс — как создать чат-бот для продажи пластиковых окон и балконов.
Здравствуйте! Меня зовут Александр Бакалов.
О проекте
Ко мне обратился заказчик, который занимается установкой пластиковых окон и балконов. Он работает по Татарстану и столице Башкирии – Уфе. Работает уже несколько лет, решили расширить число клиентов за счет активизации работы в социальных сетях.
К моменту начала сотрудничества, у заказчика уже была хорошо оформленная группа, контент-менеджер и менеджеры по продажам, которые имели опыт работы с продажами через переписку.
С самого начала мы решили простроить рекламу на услугах по остеклению балконов.
Цели и задачи
Провести тестовую рекламную кампанию, выявить самые лучшие аудитории и рекламные баннеры. Затем, масштабировать рекламную кампанию, добиться стабилизировать основные метрики при бОльших объемах.
Оффер здесь мы решили использовать стандартный – бесплатный выезд замерщика. Но, чтобы получить эту услугу, человеку нужно пройти тест с помощью чат-бота.
Для бОльшей привлекательности оффера, в самом объявлении мы упомянули о бесплатной доставке, беспроцентной рассрочке и скидке 20% (все это реальные бонусы, которые заказчик готов дать своим клиентам). При этом, скидка действует только до определенного числа, что заставляет человека более активно реагировать на рекламу. Заранее приведу баннер, который показал себя лучше всего. На нем вы можете наблюдать все выгоды, которые я перечислил выше:
Механика создания чат-бота и алгоритм его работы, мини-лендинг для перехода в квиз
Я предложил заказчику попробовать автоматизировать сбор лидов через чат-бота. Мы решили протестировать возможность автоматического сбора телефонов для бесплатного замера через чат-бота. По задумке, люди должны давать свой номер телефона в конце диалога-квиза. Если человек остановился на каком-то вопросе, то уже подключается менеджер и ведет с ним диалог вручную.
Для создания квиза в чат-боте я использовал сервис BotHelp.io.
Этот сервис позволяет создать многошаговый бот и цепочки вопросов, которые меняются в зависимости от ответа пользователя.
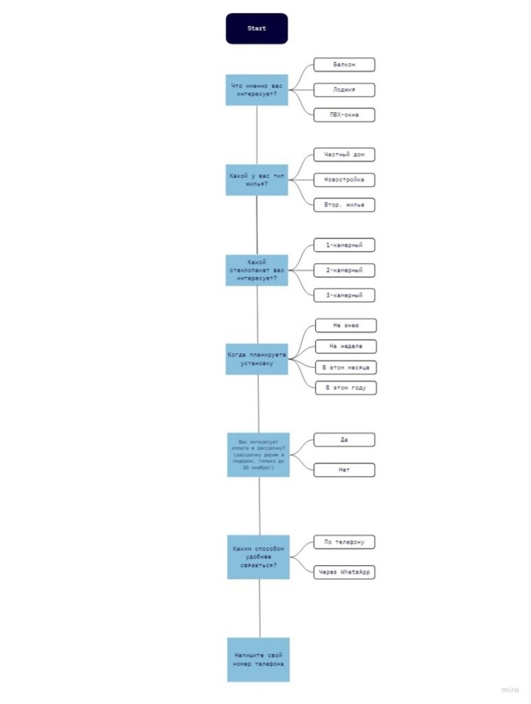
Список вопросов был предварительно составлен и согласован с заказчиком:
Вот так люди проходили бота:
Как создать чат-бот для продажи пластиковых окон и балконов
Ниже я опишу вам алгоритм создания многошагового бота, чтобы у вас было целостное понимание последовательности действий:
1. Для начала переходим в раздел «Настройки» и добавляем новый канал – группу ВКонтакте, от имени которой мы будем делать бота:
2. Когда мы закончили подключение, то переходим в раздел «боты», жмем «Создать бота», далее выбираем нашу группу ВК, прописываем название бота и жмем «Далее».
3. Сейчас мы перешли в раздел создания сообщений для бота. Чтобы обратно вернуться в предыдущий раздел, нажмите на «стрелочку возле названия. Также не забывайте сохранять все изменения, так как в этом сервисе нет автоматического сохранения!
4. Ниже вы можете выбрать тип сообщения:
5.1 Вложение – это вставки, которые вы используете, если хотите прикрепить файл, изображение, аудио в сообщение.
5.2 Пункт «Текст» рекомендую использовать в двух случаях: когда вы хотите прислать человеку информационное сообщение без действий. Когда в сообщении должны быть кнопки, которые активируют какие-либо действия.
5.3 Пункт «Вопрос» – используете, когда вы даете человеку несколько вариантов ответа и не один из этих ответов не активирует какие-либо действия (как в нашем случае)
6. Допустим, мы хотим спросить человека о чем-либо и дать ему три варианта ответа. Для этого мы выбираем пункт «Вопрос». Затем жмем на кнопку «Настройки» в окне «Вопроса» и прописываем все варианты ответов в верхнем поле. Также рекомендую вам использовать повтор вопроса, в случае, если человек не ответил на него. Для этого нажмите на эту галочку и пропишите формулировку вопроса, который будет задаваться человеку повторно.
Если вы хотите, что ответ на какой-то вопрос считался как определенный параметр (например, как номер телефона), то используйте функцию «сохранить в поле».
Правда, в этом случае не стоит давать варианты ответа, лучше просто задать человеку вопрос при помощи текста. Тогда ответ человека будет попадать в поле «телефон». Вы сможете использовать эту базу в своих целях, например, отфильтровать их по указанному параметру и сделать на них отдельную рассылку.
7. Когда вы закончите создание всех вопросов, то не забудьте активировать и сохранить чат-бота. Чтобы проверить работу чат-бота, то нажмите на кнопку «Тестировать», и вы сможете пройти по всем вопросам вашего чат-бота.
8. Итак, мы закончили создание бота. Теперь нам нужно создать мини-лендинг – площадку, куда мы будем вести трафик, и где люди будут подписываться на нашего чат-бота. Для этого переходим в раздел «Инструменты роста» и жмем «Создать ВК-лендинг»:
9. Затем прописываем название лендинга, выбираем страницу ВКонтакте и чат-бота, которого мы создали выше:
10. Ниже создаем мини-лендинг и сохраняем его:
11. В итоге он будет выглядеть следующим образом:
12. После запуска первого трафика вы сможете анализировать конверсию каждого мини-лендинга в разделе «Инструменты роста»:
Тестовая рекламная кампания: тестируем связки и выявляем лучшую
1. Сначала мы взяли самую горячую аудиторию – поисковые запросы, а также активности сообществ конкурентов. Сообществе конкурентов я собирал без фильтра по Башкирии и Татарстану, просто по РФ. Далее, уже в самом рекламном кабинете, я поставил фильтр по гео.
С самого начала я решил протестировать этот баннер:
Результаты теста в рекламном кабинете оказались очень крутыми:
Но, самое главное – очень высокая конверсия подписчика в рассылку – 50% (245/586*100):
245 – число подписчиков за 2 недели
586 – число переходов за 2 недели
Стоимость подписчика = 13296/245=54 рубля.
Скриншот статистики BotHelp за период с 1 по 14 октября:
Вот так промежуточные результаты оценил заказчик:
Результаты заказчика устроили, люди записываются.
Основная рекламная кампания: масштабируем аудиторию и выходим на объемы
Как мы знаем, аудитория со временем выгорает. А особенно быстро выгорает самая горячая целевая аудитория. Конкуренты и поисковые запросы хорошо себя показали, но их объем крайне мал. И, почти к концу тестового периода, результаты стали проседать:
В последний год в рекламном кабинете ВКонтакте появилось несколько интересных инструментов, которые помогают расширить аудиторию и выйти из ловушки выгорания:
1. Автоматические аудитории. ВК сам подбирает аудиторию, исходя из тематики вашей группы и вашей аудитории:
2. Расширение по активностям подписчиков. ВК анализирует активных пользователей конкурентов и ищет людей со схожими интересами. Данную настройку лучше использовать, поместив в поле несколько групп своих конкурентов:
Чем меньше процент, тем аудитория более точная. С увеличением процента растет размер аудитории, но она может быть более холодной
3. Тоже самое можно сделать и с обычными подписчиками групп конкурентов:
Для расширения аудитории я использовал: разный процент расширения аудитории, Look-a-like, автоматическую аудиторию и категорию интересов «Ремонт, стройматериалы и инструменты». Вот такие получились результаты:
С самого начала очень хорошие результаты давало расширение по подписчикам групп. Позже, после открутки нескольких тысяч показов, стоимость результатов начала расти.
Баннер использовал точно такой же, который давал хорошие результаты ранее:
Но, обратите внимание, что самая низкая стоимость перехода у КИ «Ремонт, стройматериалы и инструменты»:
Давайте посмотрим, какие результаты по стоимость подписчиков. Данные кампании крутились с 14 по 31 октября.
Было потрачено — 12 391 рублей
Количество переходов – 405 штук
Средняя стоимость перехода – 30 рублей
Лучшая стоимость перехода – 10,82 рубля
Подписчиков за этот период – 260 (505 – 245) человек
Стоимость подписчика за этот период – 47, 5 рубля
Процент конверсии из переходов в подписки – 260/405*100 = 64%
Итак, давайте подведем промежуточные итоги масштабирования рекламной кампании:
1. Выявили сегмент, который дает лучший результат – КИ «Ремонт, стройматериалы и инструменты»
2. Снизили стоимость подписчика с 54 до 47 рублей
3. Повысили конверсию с 50 до 64%
Итоговые цифры работы, число подписчиков в базе, число броней
Итак, мы разобрали общий алгоритм работы. Сейчас давайте подведем общие итоги и сведем все цифры в одном месте.
1. Общие расходы. Всего было потрачено – 25.687 рублей
2. Суммарное количество переходов — 991
3. Средняя стоимость перехода = 25687/991 = 26 рублей
4. Количество подписчиков — 505 штук
5. Средняя стоимость подписчика = 25687/505 = 50,5 рубля
Итак, мы узнали стоимость подписчика, но сколько из них было лидов (людей, которые оставили свой контакт)? Это можно узнать в BotHelp, использую фильтр по параметру «Телефон» (главное, чтобы этот параметр был прописан в одном из вопросов):
6. Суммарно, из 505 подписчиков на рассылку, телефон оставили 185 человек:
Процент конверсии из начавшего диалог с чат-ботом в оставивших телефон – 185/505*100 = 36%
Стоимость одного лида = 25687/185 = 139 рублей (стоимость человека, оставившего номер телефона)
7. Но самый главный параметр – стоимость одного замера и продажи. Вот что на это ответил заказчик:
Отзыв заказчика о работе
Вывод: чат-боты BotHelp работают гораздо лучше квизов и форм сбора заявок ВКонтакте. Они позволяют не потерять клиента, даже если он не оставил сразу заявку на замер.
