Что делать, если лиды неоправданно дороги? Команда Владислава Сайбеля в ходе работы добилась отличных результатов - вместо 1500-2000 руб. заявка для репетиторского центра стала стоить всего 200 рублей! Внедрение чат-бота поспособствовало таким итогам. Читайте подробнее в кейсе как снизить стоимость почти в 10 раз.
Добрый день! Меня зовут Владислав.
Сегодня, хочу рассказать о том, как наша команда снизила стоимость заявок для репетиторского центра на 86%.
Для начала предыстория
Репетиторский центр предоставляет следующие услуги:
- Подготовка к школе;
- Подготовка к ЕГЭ/ОГЭ;
- Репетиторы по школьным предметам.
Когда к нам обратился этот клиент, они уже работали с другим специалистом, была настроена РК и приходили заявки по 1500-2000 руб.
При этом половина заявок были не целевые. Как выяснилось в результате аудита, реклама была настроена на форму сбора заявок на Фейсбуке, а как известно от туда частенько можно получить ужасные заявки, если не создать форму верно.
Поговорив с клиентом, мы выяснили, что оптимальная стоимость одной заявки должна составлять не более 800 руб.
Первое, что мы сделали, это провели аудит рекламной компании и нашли ряд ошибок
1. Аудитория.
Она была слишком широкой и таргет был похож на пальбу из пушки по воробьям.
2. Креативы.
В РК использовалось только одно видео, которое крутилось на протяжении долгого времени и успело всем надоесть.
Это были основные проблемы, так же был ряд мелких недочетов.
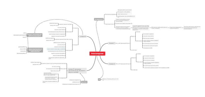
Определили и сегментировали аудиторию
Вот, что у нас получилось:
Ядро целевой аудитории, мужчины и женщины с детьми 6-17 лет, активно интересующиеся воспитанием и образованием детей. Плюс в результате анализа выяснили, что большинство родителей интересуются психологией, кулинарией и фитнесом.
Дальше сегментировали аудиторию по возрасту ребенка, интересам и т.д

В результате было протестировано более 10 баннеров и столько же рекламных текстов.
Аудиторию вели на форму сбора заявок.
Получили 29 заявок по 1000 рублей. На скриншоте можно увидеть насколько снизилась цена заявки уже на тот период.

Но все же дороговато, зато заявки стали более высокого качества.
Конечно же на этом мы не остановились и начали искать способ снизить стоимость заявки еще.
Следующим шагом стало внедрение чат-бота
Он был сделан по принципу стандартного сборщика заявок.

А людей было решено приглашать на бесплатное занятие, на котором проводилось тестирование и показывался принцип работы с учениками (к слову, занятия в данном центре проводятся по уникальной технологии, которая позволяет ученикам решать задачи и понимать предмет ассоциативно.)
В итоге стоимость перехода в бота составила 232 рубля и мы начали получать заявки по 800-900 руб.

Уже хорошо, но можно лучше!
Кстати, аудитория была в пределе радиуса 5-8 км от репетиторского центра, что значительно ее сокращало и удорожало.
Далее мы изменили оффер
Теперь людей вели на бесплатное тестирование, после которого они получали полную картину уровня знаний ребенка.

Также мы добавили в бота функцию общения со специалистом в чате, но для того, чтобы продолжить диалог, человеку все равно нужно было оставлять свой номер телефона.


По итогу данных изменений, стоимость перехода в бота составила 59 рублей, а цена заявки 200 рублей.
98% заявок были взяты в работу и только 2% были не целевыми.
Подведем итоги:
Стартовая точка: заявки по 1500-2000 руб. Качество 50/50%
Промежуточный результат: заявки по 800-900 руб. Качество 80/20%
Финальный результат: заявки по 200 руб. Качество 98/2%
Автор кейса: Владислав Сайбель
