Трипваер превращает лида в покупателя, который с большой вероятностью снова приобретёт у вас товар или услугу. Продукт-ловушка умеет снимать опасения и колебания клиента перед первой покупкой.
Рассказываем про роль трипваера в автоворонке, как он работает и как его создать.
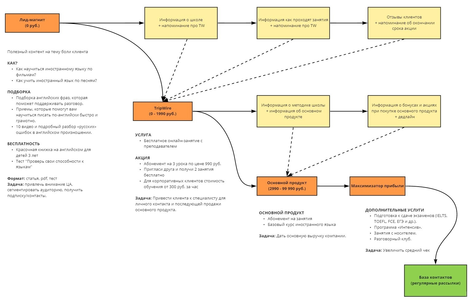
Что такое трипваер и зачем он нужен
Трипваер (tripwire) — это недорогой, но ценный продукт или услуга, компания его предлагает потенциальному клиенту для того, чтобы превратить в покупателя.
Основная задача трипваера — помочь сделать первую покупку и установить доверительные отношения с компанией.
Трипваер находится на второй ступени воронки продаж, сразу после лид-магнита. Он привлекает внимание потенциальных клиентов тем, что предлагает им что-то ценное по выгодной цене. И таким образом продукт-ловушка прогревает клиента на покупку основного продукта в будущем.

В блоге BotHelp рассказали про:
У трипваера есть две ключевые функции:
- Ликвидировать страх перед покупкой. Небольшой и недорогой товар от незнакомого бренда психологически проще купить, чем сразу крупный. Поэтому стоимость продукта-ловушки обычно значительно дешевле реальной цены, это и делает его привлекательным для покупки.
- Продемонстрировать качество обслуживания и основного продукта. После покупки продукта-ловушки клиент сможет оценить качество товаров и услуг компании. Это формирует положительное восприятие бренда, и в будущем клиент легче примет решению о покупке основного продукта.
Бренды используют этот маркетинговый инструмент, чтобы:
- привлекать новых клиентов;
- увеличивать базу клиентов;
- повышать доверие к бренду;
- создавать условия для последующих продаж.
Примеры трипваеров на практике
Скидка — может быть в виде фиксированной суммы дисконта на первый заказ, процента от суммы покупки или скидки на определённый товар или услугу.


Подписка — даёт клиенту возможность попробовать сервис или продукт в течение ограниченного времени бесплатно или с большой скидкой. Это может быть подписка на материалы эксперта, сервис для создания контента, онлайн-кинотеатр или музыку и т. д.


Мини-курс — базовый набор учебных материалов, который мотивирует клиента продолжить обучение или занятия в полноценном формате. Например, начать можно с комплекса тренировок, потом заказать основную программу с онлайн-сопровождением:

Образцы продуктов — бесплатные или недорогие миниатюры косметики, бытовой химии и т. д., покупатель попробует, ему понравится, и в будущем он приобретёт полноценный продукт.

Пример бьюти-бокса с образцами косметики по выгодной цене:

Доступ в закрытый клуб — это закрытый канал, доступ к которому открывается на определённый период за небольшую плату.

Консультация — это недорогая услуга от специалиста по конкретному вопросу. Может быть в любом формате: видео, аудио или текстовом.

Интенсив или мастер-класс — это недорогое или бесплатное обучающее мероприятие, проводится в режиме реального времени.

Где размещать трипваеры в соцсетях
Лучше позиционировать трипваер как эксклюзивное предложение с ограниченным сроком действия. Например, только для новых подписчиков в течение 24 часов. Из-за этого найти его на сайте не так просто. Обычно трипваер размещают на отдельной целевой странице, куда ведут клиента после лид-магнита.
Например, онлайн-школа хочет привлечь новых студентов для своих платных курсов. Для этого она размещает рекламу в соцсетях: предлагает бесплатные мини-курсы. Заинтересованные пользователи переходят по ссылке из объявления и попадают в чат-бота в Telegram. Бот отправляет учебные материалы и тесты в удобном формате.
В конце мини-курса чат-бот предлагает специальные условия для покупки полного платного курса (например, скидку 20%). Ещё может предложить рассрочку или бесплатный пробный период для дорогого курса.
Если вы используете автоворонку в мессенджерах, то с помощью чат-бота можно автоматизировать предложения трипваеров. Сценарий для чат-бота будет содержать ветку, по которой пользователь получит трипваер.

Например, бот для продажи уроков. В начале бот выдаст два бесплатных урока, а затем предложит купить продолжение. Можно изменить сценарий и дать один бесплатный урок, второй отдать со скидкой, а дальше предлагать по полной цене. Продажа уроков | BotHelp
Где разместить трипваер в соцсетях:
- Instagram*. Закрепите трипваер в хайлайтах или в постах. Используйте яркий и привлекательный визуал. Например, можно сделать хайлайт «Подарок» или «Скидка». Или выдавать подарок автоматически через чат-бота по кодовому слову в директе.
- «ВКонтакте». Используйте виджеты, закрепляйте посты в группе для продвижения трипваеров. Например, виджет на странице сообщества с предложением вебинара за 1 рубль.
- Telegram-каналы. Можно предложить трипваер в качестве рекламы, отметив пользу для участников. Разместить предложение с продуктом-ловушкой в закреплённых сообщениях. Или в описании канала добавить ссылку на чат-бота, который будет приглашать купить трипваер.

Как придумать классный трипваер
При создании трипваера нужно понимать, что выгода от него должна быть обоюдной для обеих сторон: и для продавца, и для покупателя. Трипваер должен органично дополнять, а не заменять основное торговое предложение. Он решает часть задачи и формирует спрос именно на коммерческий продукт.
Чтобы создать эффективный трипваер, есть три правила:
- Предлагайте решение. Определите проблемы вашей целевой аудитории и поймите, почему клиенту сложно сразу приобрести ваш основной продукт. Предложите что-то недорогое и ценное, что поможет решить первоначальную потребность клиента и установит доверие между вами.
- Продумайте продукт и его стоимость. Трипваер должен быть действительно полезным, чтобы клиент не почувствовал себя обманутым. Стоимость должна быть минимальной и вызывать немедленное желание купить, но затраты на продукт-ловушку не должны превышать выгоду от его внедрения.
- Не удовлетворяйте потребность полностью. Трипваер должен лишь пробудить интерес к основному продукту, а не полностью закрыть вопрос. Иначе продажа продукта-ловушки не принесёт компании ожидаемой выгоды.
Классный трипваер должен быть:
- ценным, чтобы мотивировать клиента на покупку;
- лёгким для получения и использования: минимизируйте количество шагов, необходимых для его получения;
- ограниченным по времени или количеству — такой трипваер создаёт ощущение срочности и увеличивает конверсию.
Коротко о главном
Главная цель трипваера — помочь клиенту совершить первый заказ, дать «попробовать» продукт и укрепить доверие к компании. Поэтому продукт-ловушка должен быть ценным и выгодным, но при этом не решать боль клиента до конца.
Трипваер бывает в виде скидки, недорогой подписки, мини-курса или образцов продуктов. Инфобизнес, онлайн-школы и эксперты могут использовать такие трипваеры: доступ в закрытый клуб, консультация, интенсив или мастер-класс.
Размещайте трипваер в соцсетях: в хайлайтах и постах Instagram*, виджетах и постах группы «ВКонтакте», в закрепе или описании Telegram-канала и, конечно, в автоворонках продаж в мессенджерах. А для их создания используйте простую и интуитивно понятную платформу BotHelp.
*Facebook/Instagram — проекты Meta, признаны экстремистскими организациями и запрещены на территории РФ.
